
1.开发基于溶酶体靶向嵌合体技术的蛋白质降解剂,为肿瘤治疗提供新思路

论文发表相关信息:
Lysosome Targeting Chimaeras for Glut1-Facilitated Targeted Protein Degradation,J. Am. Chem. Soc. 2024, 146, 17728−17737
关键技术支撑:MALDI质谱表征、核磁结构表征、流式分析
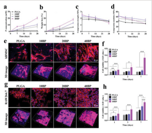
2.研发一种可降解乳酸-乙醇酸(PLGA)结合黑磷(BP)的高分子多功能仿生多孔支架,研究黑磷支架在植入骨组织中引起的免疫响应功能。证明黑磷具有调控巨噬细胞极化及对骨免疫微环境和骨再生的调节作用。

论文发表相关信息:
Regulation of Osteoimmune Microenvironment and Osteogenesis by 3D-Printed PLAG/black Phosphorus Scaffolds for Bone Regeneration, Advanced Science, 2023, 10, 2302539
关键技术支撑:扫描电镜成像技术、元素分析技术、流式分析
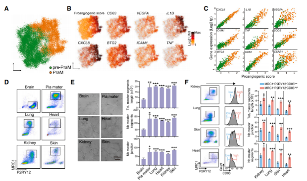
3.构建横跨18个发育阶段、19种组织的人类胚胎免疫系统发育高分辨率图谱。对类小胶质细胞的多器官分布、促血管生成巨噬细胞的分子、功能和空间特征等细胞群特征进行分析,完成人类胚胎免疫系统发育高分辨率图谱的构建。

论文发表相关信息:
An immune cell atlas reveals the dynamics of human macrophage specification during prenatal development,Cell ,2023,186, 4454–4471
关键技术支撑:流式细胞分选和分析
4.开展二氧化碳还原合成葡萄糖和脂肪酸研究,通过电催化将二氧化碳和水合成高纯乙酸,再以乙酸及乙酸盐为碳源经生物发酵合成葡萄糖和脂肪酸等长碳链分子。该科研成果入选2022年国内十大科技新闻。

论文发表相关信息:
Upcycling CO2 into energy-rich long-chain products via electrochemical and metabolic engineering,Nature Catalysis,2022,5, 388–396
关键技术支撑:透射电镜成像技术
5.开发黑磷二维纳米材料作为一种新型MALDI基质,集成微通道技术发展成质谱检测新方法,快速检测微升级血液样本中的磷脂酰胆碱(PC)和溶血磷脂酰胆碱(LPC)类脂质。相比于常规MALDI基质,纳米黑磷基质可以提升PC和LPC类脂质检测的灵敏度(10倍以上)和重复性;并有效降低基质杂峰对脂质检测的干扰。黑磷纳米基质辅助激光解析电离质谱(BPALDI-MS)成功检测哮喘和支气管肺炎儿童血清中PC和LPC类脂质,是黑磷材料和微通道技术的MALDI-MS在临床分析领域的新应用,有望为体液中疾病标志物检测的方法开发提供借鉴指导

论文发表相关信息:
Detection of serum phospholipids by microchannel-integrated black phosphorus-assisted laser desorption/ionization mass spectrometry,Talanta,Volume 237, 15 January 2022, 122978
关键技术支撑:质谱成像技术
6.利用生物成像平台的联影磁共振成像系统,基于国际前沿的波浪鸡尾酒(Wave-CAIPI)快速三维成像技术,在国际上率先提出了一套快速有效的波浪(Wave)梯度参数优化方案;针对波浪梯度所存在的梯度零阶矩不为“零”这一关键问题,在国际上首次提出了一种新的截断式波浪梯度,不仅完善了磁共振快速三维成像理论基础,同时进一步推动了相关的高级磁共振快速三维成像技术走向临床应用


论文发表相关信息:
Parameter optimization framework on wave gradients of Wave-CAIPI imaging,Magnetic Resonance in Medicine,2020,Volume83,Issue5,Page1659-1672
关键技术支撑:磁共振成像技术
技术支撑成果
1. Li F, Xie L, Xiao Q, et al. Benzo [a] pyrene exposure induces anxiety-like behaviors in the mice through brain metabolic alterations[J]. Science of The Total Environment, 2024, 954: 176215.
2. Lv Y, Yan S, Deng K, et al. Unlocking the molecular variations of a micron-scale amyloid plaque in an early stage alzheimer’s disease by a cellular-resolution mass spectrometry imaging platform[J]. ACS Chemical Neuroscience, 2024, 15(2): 337-345.
3. Zhang Z, Qu Y, Chen S, et al. Phosphorylation Enables Nano‐Graphene for Tunable Artificial Synapses[J]. Advanced Functional Materials, 2024: 2416794.
4. Jiang Y, Li F, Ye L, et al. Spatial regulation of NMN supplementation on brain lipid metabolism upon subacute and sub-chronic PM exposure in C57BL/6 mice[J]. Particle and Fibre Toxicology, 2024, 21(1): 35.
5. Chen Z, Li F, Fu L, et al. Role of inflammatory lipid and fatty acid metabolic abnormalities induced by plastic additives exposure in childhood asthma[J]. Journal of Environmental Sciences, 2024, 137: 172-180.
6. Cheng Z, Gong H, Gu S, et al. Fabrication of a coaxial bilayer bottlebrush-like phosphoruscarbon composite with enhanced lithium storage performance[J]. Journal of Energy Storage, 2024, 89: 111632.
7. Chen Z, Li F, Fu L, et al. Role of inflammatory lipid and fatty acid metabolic abnormalities induced by plastic additives exposure in childhood asthma[J]. Journal of Environmental Sciences, 2024, 137: 172-180.
8. Shen C, Tie C, Yang Z, et al. Bidirectional condition diffusion probabilistic models for pet image denoising[J]. IEEE Transactions on Radiation and Plasma Medical Sciences, 2024, 8(4): 402-415.
9. Wu T, Liao J, Xiang F, et al. Probing cell metabolism using the two-photon excitation autofluorescence lifetime of tryptophan[J]. Optics Letters, 2024, 49(5): 1105-1108.
10. Gao Y, Xiang F, Yu J, et al. Accurate piecewise centroid calculation algorithm for wavefront measurement in adaptive optics[J]. Optics Express, 2023, 32(1): 301-312.
11. Yang Z, Chang Z, Deng K, et al. Reactive matrices for MALDI-MS of cholesterol[J]. Analytical Chemistry, 2023, 95(46): 16786-16790.杨致一1作2023
12. Guo A, Chen Z, Li F, et al. Delineating regions of interest for mass spectrometry imaging by multimodally corroborated spatial segmentation[J]. GigaScience, 2023, 12: giad021.
13. Zhong H, Xie Q, Li F, et al. Determination of oxylipins and their precursors in breast milk by solid phase extraction-ultra high performance liquid chromatography-triple quadrupole tandem mass spectrometry[J]. Journal of Chromatography A, 2023, 1709: 464400.
14. Chen Q, Luo C, Tie C, et al. A 5‐channel local B0 shimming coil combined with a 3‐channel RF receiver coil for rat brain imaging at 3 T[J]. Magnetic Resonance in Medicine, 2023, 89(1): 477-486.
15. Chen Y, Hong Z, Wang J, et al. Circuit-specific gene therapy reverses core symptoms in a primate Parkinson’s disease model[J]. Cell, 2023, 186(24): 5394-5410. e18.
16. Peng Z, Cheng Z, Ke S, et al. Flexible memristor constructed by 2D cadmium phosphorus trichalcogenide for artificial synapse and logic operation[J]. Advanced Functional Materials, 2023, 33(9): 2211269.
17. Huang H, Zheng Y, Liu C, et al. Interfacial Engineering Enables Perovskite Heteroepitaxial Growth on Black Phosphorus for Flexible X‐ray Detectors[J]. Small, 2023, 19(46): 2303229.
18. Tian C, Zhou J, Li X, et al. Impaired histone inheritance promotes tumor progression[J]. Nature communications, 2023, 14(1): 3429.
19. Wu T, Liao J, Xiang F, et al. Short-wavelength excitation two-photon intravital microscopy of endogenous fluorophores[J]. Biomedical optics express, 2023, 14(7): 3380-3396.
20. Zhang L, Liu N, Shao J, et al. Bidirectional control of parathyroid hormone and bone mass by subfornical organ[J]. Neuron, 2023, 111(12): 1914-1932.
21. Qu X, Lin L, Yi W, et al. Early changes in transcriptomic profiles in synaptodendrosomes reveal aberrant synaptic functions in Alzheimer’s disease[J]. International Journal of Molecular Sciences, 2022, 23(16): 8888.
22. Yang Z, Li W, Huang H, et al. Detection of serum phospholipids by microchannel-integrated black phosphorus-assisted laser desorption/ionization mass spectrometry[J]. Talanta, 2022, 237: 122978.
23. Ma Y, Chen Z, He Q, et al. Spatiotemporal lipidomics reveals key features of brain lipid dynamic changes after cerebral ischemia and reperfusion therapy[J]. Pharmacological Research, 2022, 185: 106482.
24. Zhiyi Yang, Lei Fu, Mengxi Cao, Fang Li, Jingguang Li, Zhiyu Chen, Ang Guo, Huifang Zhong, Wenbo Li, Yong Liang, Qian Luo. PFAS-induced lipidomic dysregulations and their associations with developmental toxicity in zebrafish embryos. Science of the Total Environment. 2022;160691.
25. Li F, Fu L, Liu X, et al. Serum metabolomic abnormalities in survivors of non-severe COVID-19[J]. Heliyon, 2022, 8(9).
26. Chen Z, Fu L, Liu X A, et al. Real-time effects of nicotine exposure and withdrawal on neurotransmitter metabolism of hippocampal neuronal cells by microfluidic chip-coupled LC-MS[J]. Chinese Chemical Letters, 2022, 33(6): 3101-3105.
27. Zhong C, Wang L, Cao Y, et al. A neural circuit from the dorsal CA3 to the dorsomedial hypothalamus mediates balance between risk exploration and defense[J]. Cell Reports, 2022, 41(5).
28. Xia A, Zhang R, Huang Y, et al. An adaptive tracking illumination system for optogenetic control of single bacterial cells[J]. Applied Microbiology and Biotechnology, 2022, 106(19): 6775-6784.
29. Gu S, Liu D, Zhang X, et al. Finite phosphorene derived partial reduction of metal organic framework nanofoams for enhanced lithium storage capability[J]. Journal of Power Sources, 2022, 525: 231025.
30. He Y, Yao J, Liu L, et al. Self-supervised deep-learning two-photon microscopy[J]. Photonics Research, 2022, 11(1): 1-11.
31. Chen W, Zhang Q, Liu J, et al. Design and fabrication of a high-frequency microconvex array transducer for small animals imaging[J]. IEEE Transactions on Ultrasonics, Ferroelectrics, and Frequency Control, 2022, 69(6): 1943-1951.
32. Cao Y, Pan S, Yan M, et al. Flexible and stretchable polymer optical fibers for chronic brain and vagus nerve optogenetic stimulations in free-behaving animals[J]. BMC biology, 2021, 19: 1-13.
33. Li H, Yin Y, Xiang F, et al. Label-free characterization of ischemic cerebral injury using intravital two-photon excitation fluorescence lifetime imaging microscopy[J]. Journal of Physics D: Applied Physics, 2021, 54(11): 114001.
34. Shao X, Ding Z, Zhou W, et al. Intrinsic bioactivity of black phosphorus nanomaterials on mitotic centrosome destabilization through suppression of PLK1 kinase[J]. Nature Nanotechnology, 2021, 16(10): 1150-1160.
35. Ren X, Yin P, Liang J, et al. Insight into the tannic acid-based modular-assembly strategy based on inorganic–biological hybrid systems: a material suitability, loading effect, and biocompatibility study[J]. Materials Chemistry Frontiers, 2021, 5(10): 3867-3876.
36. Deng F, Tie C, Zeng Y, et al. Correcting motion artifacts in coronary computed tomography angiography images using a dual-zone cycle generative adversarial network[J]. Journal of X-Ray Science and Technology, 2021, 29(4): 577-595.
37. Zhou Y, Yu M, Tie C, et al. Tumor microenvironment-specific chemical internalization for enhanced gene therapy of metastatic breast cancer[J]. Research, 2021.
38. Shao X, Ding Z, Zhou W, et al. Intrinsic bioactivity of black phosphorus nanomaterials on mitotic centrosome destabilization through suppression of PLK1 kinase[J]. Nature Nanotechnology, 2021, 16(10): 1150-1160.
39. Fang Li, Binbin Xiang, Yan Jin, Chao Li, Songlei Ren, Yongning Wu, Jingguang Li, Qian Luo. Hepatotoxic effects of inhalation exposure to polycyclic aromatic hydrocarbons on lipid metabolism of C57BL/6 mice. Environment International. 2020;134:105000.
40. Huang H, Gao M, Wang J, et al. Intercalator-assisted plasma-liquid technology: An efficient exfoliation method for few-layer two-dimensional materials[J]. Sci China Mater, 2020, 63: 2079.
41. Huang H, Shi T, He R, et al. Phase‐Changing Microcapsules Incorporated with Black Phosphorus for Efficient Solar Energy Storage[J]. Advanced Science, 2020, 7(23): 2000602.

